首 页
政府信息公开
警民互动
办事指南
汉警风采
警媒资讯
首 页
政府信息公开
警民互动
办事指南
汉警风采
警媒资讯
首页
>
政府信息公开
>
法定主动公开内容
>
财务管理
>
财政决算
武汉市公安局(本级)2024年度决算公开
发布日期: 2025-10-11 11:05 来源:
武汉市公安局警务保障部
【打印】
【下载】
2658156
武汉市公安局(本级)2024年度决算公开
20
武汉市公安局警务保障部
2025-10-11
13775
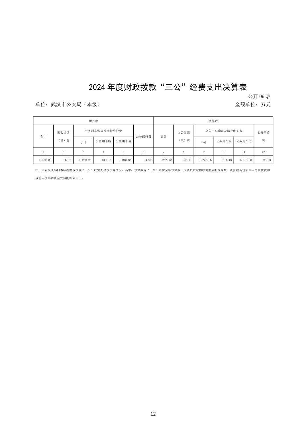
财政决算